您当前的位置 : 东北网  >  龙江看天下  >  龙江时间  >  看龙江

2025年“五一劳动节”黑龙江省高速公路出行服务指南

时间:2025-04-22 13:04:55  来源:龙江高速96369  作者:

  五一驾车出行,黑龙江省公路路网监测中心愿您的旅途如春日暖阳般温暖顺遂,一路畅行无堵,平安抵达目的地,享受惬意假期!

  放假通知

  根据国务院办公厅印发的《关于2025年部分节假日安排的通知》,2025年“劳动节”放假时间为:2025年5月1日至5月5日,2025年4月27日需调休一天。

  高速是否免费

  依据《重大节假日免收小型客车通行费实施方案》,高速免费通行的时间范围为春节、清明节、劳动节、国庆节四个国家法定节假日,五一劳动节在免费之列。

  高速免费时段:5月1日(劳动节)0时至5月5日24时。共5天。

  高速免费车型:7座(含7座)以下小型客车。

  车辆享受免费通行政策以车辆驶离高速时间为准。

  天气预报

  根据天气预报分析,2025年“五一”期间黑龙江省各地天气以多云为主,气温在2℃至12℃之间,部分地区可能出现小雨。哈尔滨、齐齐哈尔、牡丹江等地区需重点关注天气变化对路网运行的影响。

  交通流量预测

  一、交通流量上升趋势明显

  结合黑龙江省2025年春节、清明节假期公路路网运行趋势,综合考虑气候特点、旅游出行需求及公路网结构,预计“五一”假期全省公路网运行将呈现“中短途出行集中、旅游流主导、时段性拥堵突出”的特征。

  出行车辆以小型自驾车、中短途为主,哈尔滨、齐齐哈尔、牡丹江等市区周边收费站、服务区和景区车流量将会略有增长。

  二、高峰时段

  预计4月30日16时至19时可能出现出城高峰,5月1日上午8时至10时30分为集中出行高峰,5月5日集中返程。京哈、哈大、哈尔滨绕城、鹤哈高速等重点道路车流量高位运行。

  2025年“五一”假期黑龙江省高速公路出行车流量预测

  三、普通国省道出行

  普通国省道交通流量上升,近郊踏青热度高,传统景区和网红景点吸引力强,交通路线分散。

  2025年“五一”假期黑龙江省普通国省道流量预测图向平凡而伟大的劳动者致敬

  加油站及充电桩

  01高速公路加油站示意

  02高速公路充电桩示意

  黑龙江省高速路网服务区概况概览:

  全省高速路网共有服务区189处,其中,提供加油服务的有101处。充电设施方面,服务区实现100%覆盖,189个服务区共设有361个充电车位及72个移动充电枪,满足新能源车辆的充电需求。

  高速路况

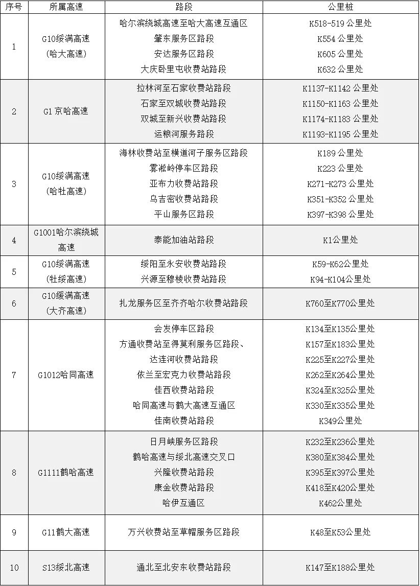
  一、高速公路拥堵点位研判

  1、易拥堵缓行高速路段

  2、易拥堵缓行收费站

  3、较繁忙服务区

  二、易发生事故点段

  高速路况查询方式

  1、微信公众号

  ①黑龙江省交通运输厅一公众出行-高速路况;

  ②龙江高速96369-路况信息;

  ③帮车宝一高速路况。

  2、您可拨打12328高速交通服务监督电话、96369高速客服电话、96969龙江交投高速客服进行咨询。

  3、下载帮车宝APP,登录后点击高速路况即可查看高速路况相关信息。

  4、通过“高德地图”APP查看高速路况。

  5、“龙江交投高速”抖音直播间咨询路况信息,五一期间进行跨省直播。

  预约通行

  出行提示

  1、提前规划路线

  在出行前,建议您通过拨打12328、96969、96369等热线电话或关注相关微信公众号,详细了解目的地及沿线道路的情况。根据实时道路信息,合理规划并适时调整出行线路。行车途中,请保持对路况信息的关注,一旦遇到道路拥堵情况,可以迅速选择备用线路进行绕行,以确保行程的顺畅与安全。

  2、自驾车辆出行

  应提前检查车辆安全性能,并配备三角警示牌和工具箱等应急设备。新能源车应预留足够电量,合理安排出行时间,集中精力驾车,不超速行驶、不酒驾醉驾。

  在高速公路上行驶时要控制车速、保持车距,不随意变道或停车,驶出高速公路前要留意出口指示牌,提前做好准备。

  3、不乘坐超员车辆

  假期出行,请到正规客运站乘坐具有合法运营资质的车辆,并要全程系好安全带。请不要乘坐超员车辆,不要乘坐货车、拖拉机等非载客车辆,不要乘坐拼装、报废等存在严重安全隐患的车辆,切勿在客运站外、高速公路旁拦截车辆上车。

  4、安全带守护生命

  安全带是生命带,前排后排都要系,上车系好安全带,护佑生命防意外。

  5、切忌疲劳驾驶

  驾驶人要保证充足的睡眠时间,注意劳逸结合,保持充足的精力体力以应对驾驶任务。行驶途中驾车时长达到4小时,要停车休息至少20分钟,方可继续行驶。若途中感到疲倦,请立即驶入最近的服务区停车休息,千万不要硬撑。

  6、避免分心驾驶

  高速公路行车,要时刻保持注意力集中,避免分心驾驶。开车不要有玩手机、喝水、吃东西或者开车同时操作导航仪等“小动作”。车上其他乘客也应尽量减少与驾驶人聊天、打闹,以免分散驾驶人注意力。

  7、遇交通意外时车靠边、人撤离、即报警

  在公路上发生交通事故,请立即开启危险报警闪光灯,在车后150米外放置三角警告标志,迅速将车内人员疏散至路侧安全防护设施以外,打电话报警等待救援。

  公路应急救援

  公路应急救援方面,请司乘人员登录交通运输部“E路畅通”微信小程序,按照救援点位信息一键呼救,接受阳光救援服务。

  景区介绍

  1.黑龙江博物馆

  黑龙江省博物馆位于哈尔滨市南岗区,始建于1906年,主楼是一座欧洲巴洛克式建筑,为原俄罗斯商场旧址,为国家一级保护建筑。新中国成立后,黑龙江省博物馆成为全国首批集历史文物、自然标本、艺术品为一体的省级综合类公益性博物馆,承担着黑龙江省历史文物、革命文物、民族文物和自然标本的保护、发掘、征集、采集以及研究、陈列等工作。

  2.中央大街

  中央大街位于具有“东方小巴黎”之称的音乐之都黑龙江省哈尔滨市,是目前亚洲最大最长的步行街。始建于1898年,初称“中国大街”,1925年改称为沿袭至今的“中央大街”。

  历经数百年形成的各类建筑风格汇聚大街之中,使得中央大街成为当时远东地区最为著名的街道。老哈尔滨的独特建筑文化及哈尔滨人的欧式生活,都在这里明显地体现。

  3.太阳岛

  太阳岛风景名胜区坐落在哈尔滨市松花江北岸,国家5A级旅游景区,与繁华的市区隔水相望,是全国著名的旅游避暑胜地。面积38平方公里,外围保护地带规划控制面积为88平方公里,是江漫滩湿地草原型风景名胜区。

  4.帽儿山

  帽儿山位于黑龙江省南部尚志市帽儿山镇,帽儿山位于阿什河上游,属张广才岭西坡,最高海拔805米,面积10平方公里,由侏罗纪中酸性火册岩构成,是哈尔滨市附近的最高峰。2011年-2014年,帽儿山风景区正式进入风景区开发建设新阶段,现已经建成极具特色的休闲度假胜地。

  5.松峰山

  松峰山史称“双乳峰”、“金源乳峰”是东北最早的道教胜地。松峰山山险石奇、洞幽水妙,有着天降仙境之美誉。这里有良好的生态环境,优美的自然风光,浓郁的民俗风情,厚重的道教历史文化,淳朴的乡村特色。非常适合周末家人自驾车旅游或度假游。松峰山是金代皇室避暑、狩猎的园林,至今仍有曹道士碑刻、拜斗台、石刻围棋盘、金源太虚古洞等遗存。清代以来被称为东北八大名山第一奇观。

  6.中国亭园

  公园整体以亭为主题,追溯中国“亭”的发展历史及在园林景观中的地位,以陶然亭、醉翁亭、爱晚亭、牡丹亭等34座或古朴厚重、或灵巧轻盈的亭、廊、榭、阁按照1:1的比例复建于园内,栽植各类树木10万余株,成为目前国内以亭为主题的、占地面积最大的城市主题公园,为人们提供了一处遍赏中华名亭的独特游览胜地。

  7.中华巴洛克

  哈尔滨老道外是国内现存面积最大、保存最完整的中华巴洛克建筑群。巴洛克是17世纪意大利兴起的艺术风格,它的建筑豪华而富有激情,具有浓郁的浪漫主义色彩。上世纪一二十年代,成长起来的民族资本家在道外腹地置地,而巴洛克建筑的热烈与繁华,刚好迎合了他们的审美。人们借鉴南岗华丽的西式建筑风格,融入大量中国传统特色的饰物,于是一系列“巴洛克”式的立面造型上,出现了蝙蝠、石榴、金蟾、牡丹、葡萄等有吉祥意义的中式图案。这种外立面上的造型图案就是我们所说的雕花,采用灰雕工艺,手工制作,凝结了百年前建造师们智慧与汗水的杰出作品。

  紧急情况

  遇紧急情况可拨打这些电话:

  (一)如在京哈高速(黑龙江段)、哈尔滨绕城高速、哈大高速、哈牡高速(哈尔滨行政管理区段)遇交通事故,请拨打交通事故报警服务电话“12122”;如在哈牡高速牡丹江行政管理区段拨打“0453-12122”。

  (二)如需高速公路路况信息、救援等服务,请拨打黑龙江高速公路客服热线“0451-96369”或拨打黑龙江省交投高速客服电话“0451-96969”。请使用高德导航规划出行。

  (三)全省“两客一危”车辆(公路客运、旅游客运、危险品运输)违法,及其他大型客车超员、不系安全带等交通违法行为举报电话“0451-82655752”。

责任编辑:宋蔚